finansu_db
.finansu_db
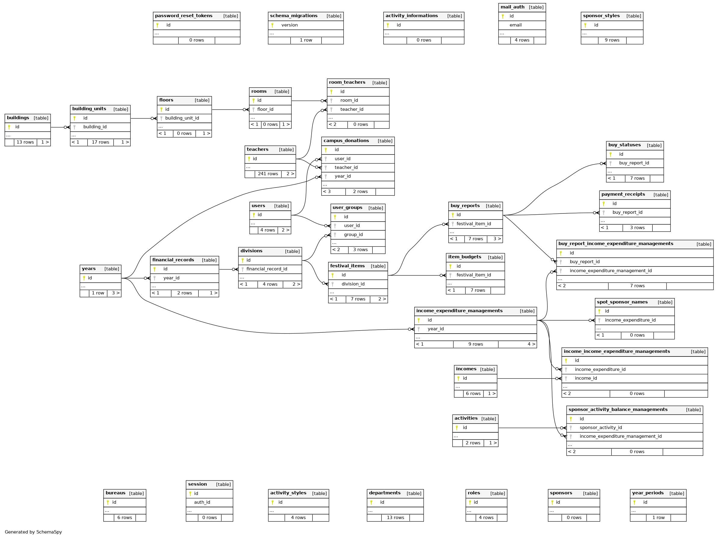
Tables
(current)
Columns
Constraints
Relationships
Orphan Tables
Anomalies
Routines
All Relationships
Diagrams
By default only columns that are primary keys, foreign keys or indexes are shown.
Compact
Large